绵阳宏途创业投资管理有限公司(以下简称“公司”)为国有独资公司,具备私募股权基金管理人资格,主要经营业务为以私募基金从事股权投资、投资管理、资产管理等。按照公开、平等、竞争、择优的原则,现面向社会公开招聘市场化员工2名,现将有关事项公告如下:
一、招聘岗位及名额
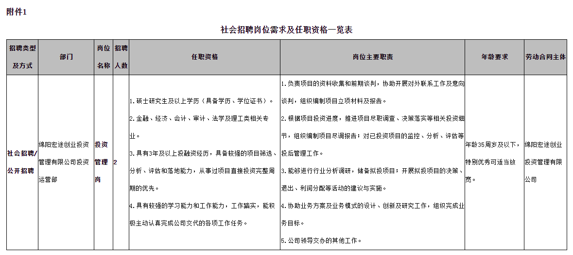
投资管理岗,2名
工作地点:四川绵阳。
岗位需求、名额及任职资格详见附件《岗位需求及任职资格》。
二、报名时间
2023年10月18日至2023年11月8日
三、资格条件
1.具有较高的思想政治觉悟,坚定的政治立场。
2.无失信行为记录和违法犯罪记录,未参与非法组织。
3.具备履行岗位职责所必需的专业知识和业务能力,有良好的职业素养。
4.具有严格的组织纪律性,执行能力强。
5.具有良好的心理素质和正常履行职责的身体条件。
6.征信记录良好,服从公司内部工作调整安排。
四、薪酬待遇
(一)由公司根据应聘者综合能力定岗定级,按照市场化方式和目标任务进行考核、管理。
(二)年度工资总额12w-18w;福利标准按公司统一标准执行。
(三)按国家、公司相关规定,为员工购买五险两金。
五、招聘程序
招聘工作按照自愿报名、资格审查、考试考评、体检、入职培训、背景调查、结果公示和决定聘用的程序进行。招聘程序进行中,如因应聘者错填联系电话、关闭手机、更改电话号码或3次电话联系不接听等导致无法联系,视为主动放弃。
(一)自愿报名及资格审查
1.自愿报名:凡符合招聘资格条件的应聘者,可通过“科技城人才网”在线投递,在报名时间内均可报名。应聘人员于报名时间截止前,按照公布的报考条件和职位要求,如实填写应聘登记表(详见附件),并将电子版报名登记表及相关报名资料上传至“科技城人才网”,或打包压缩后以“报考职位名称+姓名”命名,通过电子邮件发送至指定邮箱。相关报名材料包括:
(1)身份证、学历学位证书、职(执)业资格证、专业技术资格证书等证明材料(留学归国人员应出具教育部国〈境〉外学历学位认证书)扫描件;
(2)与应聘职位相关的个人履历证明材料,近年来主要工作业绩(成果)材料及相关证明材料扫描件;
(3)应聘职位所需的其他有关材料扫描件。
2.资格审查:公司根据岗位要求对应聘者进行资格审查。资格审查贯穿公开招聘全过程,任何时候对隐瞒有关情况或提供虚假应聘资料的,一经查实,即取消应聘资格或解除劳动合同,所产生的后果由应聘者本人承担。
3.资格审查公示:资格审查结束后,在招聘信息发布的相同渠道挂网公示资格审查通过人员信息,公示期为3个工作日。
同一岗位通过资格审查的人数与该岗位计划招聘人数的比例至少达到1:3方可进入笔试。
(二)笔试
1.笔试时间、地点、内容另行通知。
2.本次招聘考试不指定内容范围,笔试总分100分,合格分数线为60分。笔试结束后,根据报考者笔试成绩,按照不低于1:3的比例由高到低确定各岗位进入面试环节。不足1:3比例的,按实际参考合格人数确定。
(三)面试
1.面试具体时间、地点另行通知。
2.报名人员笔试成绩分别由高到低排序,按照1:3的比例确定面试人员。面试一般采用结构化问答的方式进行,以量化分数计分,重点考察应聘者的学习工作经历、语言表达能力和综合素质等内容。
(四)综合成绩公示
面试测评结束后,应聘者最终测评得分(即笔试和面试加权得分=笔试成绩*50%+面试成绩*50%)从高到低排序,在最终测评得分≥70分的应聘者中等额确定进入体检环节人选,并在招聘信息发布的相同渠道挂网公告,公示期为3个工作日。
(五)体检
1.根据笔试面试的最终成绩,按照招聘职位与应聘人员1:1的比例,从高分到低分确定体检对象。
2.体检标准:体检的项目和标准参照修订后的公务员录用体检通用标准执行。体检所产生的一切费用由体检人员本人承担。
3.体检时间和地点:体检将在二级甲等及以上综合性医院进行。体检的时间、地点及相关事宜,将以短信形式告知,未按规定时间到指定地点以及未按规定参加体检的应聘人员,视为自动弃权。
4.复检及递补:初次体检不合格的,本人可在接到体检结果通知三日内申请复检一次。申请复检人员的体检结果以复检结果为准。复检费用自理。
因体检人员自动弃权或体检不合格而出现的缺额,按报考岗位考试总成绩从高分到低分依次等额进行一次性递补。
(六)结果公示
在对拟聘人员有无违法犯罪记录等情况进行背景调查后,经公司党组织审议确定拟录用人选,并在招聘信息发布的相同渠道挂网公告,公示期为3个工作日。
(七)决定录用
公示期满无异议的拟录用人员,在公示期满后1个工作日内电话通知,并发放入职通知书。拟聘用人员在一个月内到公司相关部门报到。在3个月试用期满后进行考核,考核合格者办理正式聘用手续,对考核不合格者予以解聘。
(八)顺位递补
初次体检不合格的,本人可在接到体检结果通知三日内申请复检一次。申请复检人员的体检结果以复检结果为准。复检费用自理。
因体检人员自动弃权或体检不合格而出现的缺额,按报考岗位考试总成绩从高分到低分依次等额进行一次性递补。并在招聘信息发布的相同渠道挂网公告,公示期为3个工作日。
六、报名方式
1.凡符合招聘资格条件的应聘者,将应聘简历、居民身份证、毕业证及学信网教育部学历验证证明、相关专业技术执业资格证书、职称证书、实习经历证明等相关资料扫描件上传至“科技城人才网”个人资料并选择投递本岗位,或以压缩文件包的形式(文件包命名格式为“姓名+应聘岗位+联系电话”)发送至招聘邮箱hr@mykjcrcjt.cn。其中,国(境)外留学人员应聘的,应提交教育部国(境)外学历学位认证书。应聘者可登录教育部留学服务中心网(http://www.cscse.edu.cn),按有关要求和程序办理。
2.咨询电话
报名电话:0816-2328580 郑老师
岗位咨询电话:0816-2372950,15280997861李老师
3.联系地址
绵阳市高新区飞云大道488号
七、监督投诉渠道
绵阳宏途创业投资管理有限公司纪检监察室联系电话0816-2761059。
八、说明
本次招聘工作委托绵阳科技城人才发展集团有限公司具体负责。
十、其他
有下列情况的应聘人员,一经查实,取消应聘资格;已聘用的,解除劳动合同。
(一)伪造、涂改证件、证明或以其他不正当手段获取应聘资格的;
(二)应聘人员在招聘过程中存在弄虚作假或舞弊行为的;
(三)有违纪、违法行为的。
本公告及本公告未尽事宜由绵阳宏途创业投资管理有限公司负责解释。
绵阳宏途创业投资管理有限公司
2023年10月17日

附件请联系绵阳好工作平台工作人员私聊领取
添加附件客服领取相关附件

文章转自:http://www.myrsks.com.cn/newsDetail/10610.html
